软件的生命力
n5321 | 2025年12月16日 00:39
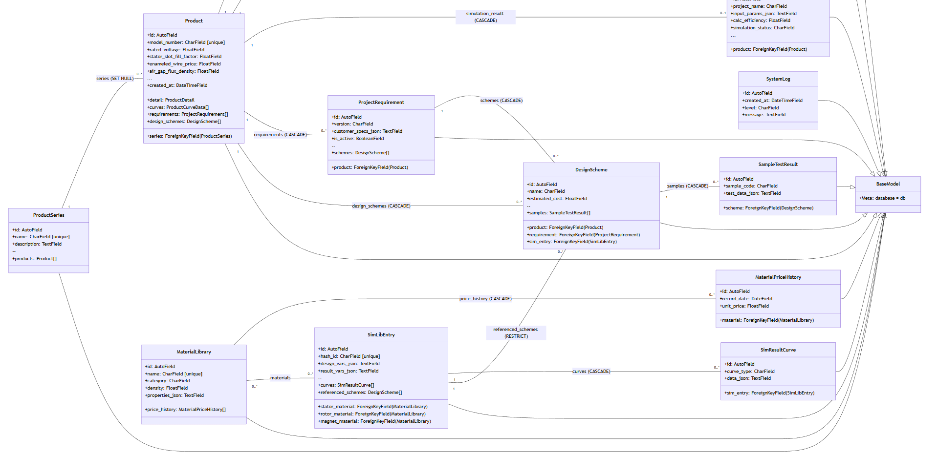
越来越复杂了!

画了这样的一张图之后,感觉就要把django请出来了!
数据的录入,展示放在django这样的框架下面写,用浏览器来验证逻辑,比在desktop下面尝试快多了!
虽然在desktop下面可以用ms access!
需要设计一个milestone!
让app 传播出去!就用暂时可用的功能,不再往里面加features了。扩展下去,可以实现的东西太多了。!
一个更理想的数据结构,更好的架构,更好的维护、拓展性。对整体代码的完整理解,对dependency的控制!
对于数据结构的处理是暂时不做架构的大调整。把中间的数据流理清楚。发布一个最小可用版本出去先!
短期目标,把需要整理的数据基本搞清楚就行!